AI 前端
前端在AI范式的改变下,会出现两个方向的演变:
- 一种是AI工具的开发者
- 一种是AI 加持的跨行业跨工种的使用者
- 比如前端相近的工种,后端、测试、产品、UI
- 或者平行工种,比如IOS、安卓、小程序等等
提示词工程
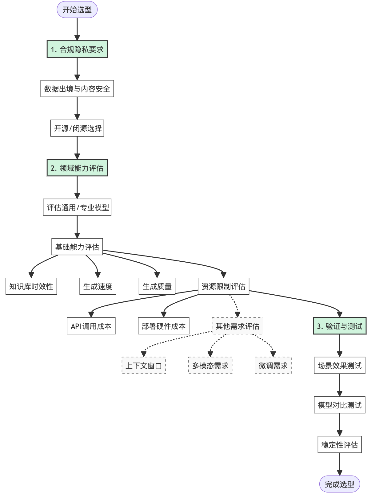
选取模型
选择合适的模型包括三个步骤:
- 合规隐私要求:筛选符合条件的模型
- 领域能力评估:构建评估指标
- 验证与测试:评估并筛选最终的模型

Agent和 Workflow
Agent
- 聚焦在某一个领域
具有一定自主规划、决策能力的交互机器人。 - 优点:灵活性高,自主决策,调用定义好的
tools,完成相对复杂一点的任务。 - 缺点:稳定性不确定,依赖于模型的推理能力。
Workflow
- 聚焦在某一个领域,
根据用户定制好的专业工作流,完成专业领域的相对复杂任务。 - 优点:稳定性较高,根据用户既定的工作流,完成任务。
- 缺点:灵活性较低,所有任务只能按照用户定制好的工作流依次执行。
如何基于公司私有组件库生成业务组件
三种解决方案
预训练
预训练是整个大模型训练过程中最复杂的阶段,如 GPT4 的预训练由大量的算力(GPU)在海量无标记的数据上训练数月,最终产出基座模型。
Fine-tuning(微调)
基于基座模型,使用少量已标记的数据(相对预训练来说)进行再训练,让模型更符合你的特定场景。
RAG:Retrieval(检索)- Augmented(增强)- Generation(生成)
本质:一种思想和方法论,目的是为了解决大模型在特定场景(如公司私有组件库)的”幻觉”问题。